Bybit 近 15 億美金被盜真相 :Safe{Wallet} 前端代碼被篡改
作者:23pds&Thinking編輯:Liz
背景
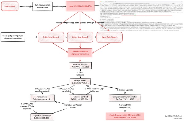
2月26日晚間,Bybit與Safe同時發布關于之前Bybit價值近15億美金的Crypto被盜事件的安全調查公告。



涉及的“_app-52c9031bfa03da47.js”JavaScript代碼分析如下:

作者:23pds&Thinking編輯:Liz
背景
2月26日晚間,Bybit與Safe同時發布關于之前Bybit價值近15億美金的Crypto被盜事件的安全調查公告。



涉及的“_app-52c9031bfa03da47.js”JavaScript代碼分析如下:

Copyright © 2021-2026. 元宇宙yitb.com All rights reserved. 元宇宙導航 網站備案編號:京ICP備19001615號-2